CXMD3226有两个 TTL/CMOS 兼容电平的输入端口,具有良好的抗干扰性, 同时两个输出端口能直接驱动一个马达正反转或者两个马达的单方向 ON/OFF。此芯片还具有较大 的电流驱动力和宽的电源电压范围,控制和驱动直流马达设计的两通道 MOSFET 功率驱动+驱动电流可调的芯片, 其可以控制马达的正转、反转、刹车等功能,可用来代替传统的分立器件驱动电路,使外围器件 更精简,整机可靠性更高
目录
1.产品概述 2.产品特点 3.应用范围 4.技术规格书下载(产品PDF文档)
5.产品封装图</span> 6.电路原理图</span> 7.功能概述 8.相关产品
一,产品概述(General Description) ![]()
CXMD3226 是为控制和驱动直流马达设计的两</span>通道 MOSFET 功率驱动+驱动电流可调的</span>芯片,</span>
其可以控制马达的正转、反转、刹车等功能,可用来代替传统的分立</span>器件驱动电路,使外围器件
更精简,整机</span>可靠性</span>更高。此芯片有两个 TTL/CMOS 兼容电平的输入端口,具有良好的抗干扰性,
同时两个输出端口能直接驱动一个马达正反转或者两个马达的单方向 ON/OFF。此芯片还具有较大</span>
的电流驱动力和宽的电源电压范围。</span>
二</span>.产品特点(Features)![]()
宽的电源电压范围:4.2V~16V
低</span>导通电阻</span> 400 毫欧
内置智能过温保护电路
内置智能过流保护电路
低静态工作电流,小于 15uA
具有高达 3A 持续驱动电流,6A 峰值电流输出</span>
编程输出马达需要最大工作电流</span>
TTL/CMOS 电平输入兼容
控制和驱动集成于单片 IC 之中
三</span>,应用范围 (Applications)![]()
控制和驱动直流马达</span>
四.技术</span>规格书下载(产品PDF)</span>![]()
需要详细的PDF规格书请扫一扫微信联系我们,还可以获得免费样品以及技术支持</span>!</span>

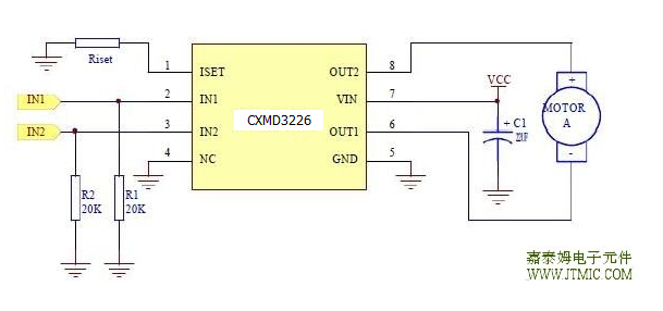
管脚序号 | 管脚名称 | 功能描述 |
1 | ISET | 驱动电流调整,公式:RSET=1.23*200k/ILIM |
2 | IN1 | 马达信号输入 1 |
3 | IN2 | 马达信号输入 2 |
4 | NC | 空脚 |
5 | GND | 电源地</p> |
6 | OUT1 | 马达驱动输出 1 |
7 | VIN | 电源输入 |
8 | OUT2 | 马达驱动输出 2 |
参数 | 典型值</p> | 单位 |
工作电压 | 4.2 ~ 16 | V |
待机电流 | < 15 | uA |
输入高电平</p> | > 1.8 | V |
输入低电平</p> | < 0.8 | V |
输出持续电流 | 3 | A |
输出峰值电流</p> | 6 | A |
工作温度 | -40~85 | ℃</p> |
存储温度 | -50~100 | ℃</p> |
马达驱动电路 | ||||||
芯片型号 | 工作电压 | 静态电流</p> | 额定驱动电流 | 峰值驱动电流</p> | 驱动通道 | 封闭规格 |
4.2V~16V | <15uA | 1.5A | 3A | 2 | ESOP8 | |
4.2V~16V | <15uA | 3.0A | 6A | 2 | ESOP8 | |


中文
English


发表评论