The JTMB8521 can provide up to 3A of load current with output voltage as low as 0.8V. It can operate at 100% duty cycle for low dropout application.With its peak current mode control and outside com
一,
产品概述(General Description) ![]()
The JTMB8521 is a synchronous, 1.4MHz, fix frequency PWM Buck converter. It is ideal for
powering portable equipment that powered by a single cell Lithium-ion batter, or USB port.
The JTMB8521 can provide up to 3A of load current with output voltage as low as 0.8V. It
can operate at 100% duty cycle for low dropout application.With its peak current mode control
and outside compensation, the JTMB8521 is stable with ceramic capacitors and small inductors.
JTMB8521 comprises a cycle-by-cycle current limit and thermal shutdown to protect itself from
fault application.
JTMB8521 is available in DFN 3x3 -10 package.
二</span>.
产品特点(Features)![]()
Adjustable Output Voltage, 0.8 - Vin
High efficiency, up to 96%
Output voltage accuracy 2%
0.1ohm Rdson of internal MOSFET
3A maximum output current
Up to 1.5MHz fix switching frequency
5.5V maximum operation voltage
Short circuit protection
Thermal shutdown protection
10mV Load regulation at 3A load
Compatible with ceramic output capacitor
Excellent load transient performance
In-rush current suppression
Reverse current suppression for light load
Available in DFN3x3-10 package
三</span>,
应用范围 (Applications)![]()
3G network modem
Smart phone, PDA
Digital camera
LCDTV
Portable deviceS
四.
技术规格书下载(产品PDF)</span>![]()
五,
产品封装图 (Package)![]()

六.
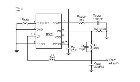
电路原理图</span>![]()

七</span>,
功能概述
Supply Input Voltage, VDD, PVDD -------------------------------------------------------------------------- -0.3V to 6V
LX Pin Switch Voltage -------------------------------------------------------------------------- -0.3V to (PVDD + 0.3V)
Other I/O Pin Voltages ---------------------------------------------------------------------------- -0.3V to (VDD + 0.3V)
LX Pin Switch Current ---------------------------------------------------------------------------------------------------- 3.5A
Power Dissipation, PD @ TA = 25°C ,DFN-10L 3x3 ----------------------------------------------------------- 900mW
Package Thermal Resistance,DFN-10L3x3, θJA ------------------------------------------------------------- 110°C/W
Junction Temperature --------------------------------------------------------------------------------------------------- 150°C
Lead Temperature (Soldering, 10 sec.) ----------------------------------------------------------------------------- 260°C
Storage Temperature Range ----------------------------------------------------------------------------- -65°C to 150°C
ESD HBM (Human Body Mode) ----------------------------------------------------------------------------------------- 2k
八,
相关芯片选择指南![]()

中文
English

发表评论