|
Resistor-Programmable SOT Temperature Switches CXHA3186 are fully integrated, resistor programmable temperature switches with thresholds set by an external resistor. They require only one external res | |||||||||||||||||||||||||||||||||||||||||||||||||||||||
|
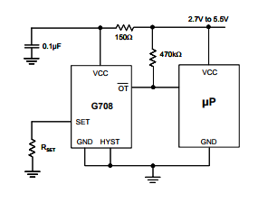
目录产品概述 返回TOP The CXHA3186 are fully integrated, resistor programmable temperature switches with thresholds set by an external resistor. They require only one external resistor to set the temperature threshold within a wide 0°C to +125°C temperature range. The CXHA3186 provides an open-drain, active low output. These switches operate with a +2.7V to +5.5V single supply while providing a temperature threshold accuracy of ±0.5°C (TYP) or ±3.5°C (MAX) or ±3°C (60°C to +100°C). They typically consume 33μA supply current. Hysteresis is pin selectable to 10°C or 30°C. The CXHA3186 are available in 5-pin SOT-23 and TDFN2X2-8 packages.产品特点 返回TOP „ ±0.5°C Typical Threshold Accuracy „ ±3.5°C (max) Threshold Accuracy(0°C to +125°C) „ ±3°C Threshold Accuracy(60°C to +100°C) „ Temperature Threshold Set by a 1% External Resistor „ Low 33μA Supply Current „ Open-Drain Active Low Output Stage „ Guaranteed Reset Valid to VCC = 0.8V „ Pin-Selectable 10°C or 30°C Hysteresis „ SOT-23-5 and TDFN2X2-8 Packages 应用范围 返回TOP „ μP Temperature Monitoring in High-Speed „ Computers „ Temperature Control „ Temperature Alarms „ Fan Control „ Automotive 技术规格书(产品PDF) 返回TOP 需要详细的PDF规格书请扫一扫微信联系我们,还可以获得免费样品以及技术支持!
| |||||||||||||||||||||||||||||||||||||||||||||||||||||||
|
Temperature Transducer |
|||||||||
|
Part NO. |
VCC(V) min. |
VCC(V) max. |
Sensor Gain |
VOUT (V) |
Sensor Range(°C) |
Accuracy (°C) |
Isupply (μA) |
Note |
Package |
|
2 |
5.5 |
-11.6 |
2.5~0.3 |
-55~130 |
±1 |
18 |
Negative temperature coefficient output |
TO126F/SC70-5(SOT353) |
|
|
Digital Interface Temperature Sensor |
|||||||||
|
Part NO. |
VCC(V) min. |
VCC(V) max. |
Remote |
Local |
Interface |
Slave Address |
Accuracy (°C) |
Note |
Package |
|
3 |
5.5 |
|
|||||||







