CXSU63210是一种电流模式升压DC-DC转换器。其内置0.16Ω功率MOSFET的PWM电路使该调节器具有很高的功率效率。内部补偿网络还可以将多达6个外部元件的数量降到最低。误差放大器的非逆变输入端接1.275V的精密参考电压,内部软启动功能可降低励磁涌流
-
[ CXSU63210 ]
目录
7.相关产品
产品概述 返回TOP
The CXSU63210 is a current mode boost DC-DC converter. Its PWM circuitry with built-in 0.16Ω power MOSFET make this regulator highly power efficient. The internal compensation network also minimizes as much as 6 external component counts. The non-inverting input of error amplifier connects to a 1.275V precision reference voltage and internal soft-start function can reduce the inrush current. The CXSU63210 is available in the PSOP8 package
产品特点 返回TOP
Adjustable Output up to 6V
Internal Fixed PWM frequency: 1.0MHz
Precision Feedback Reference Voltage: 1.275V (±2%)
Internal 0.16Ω, 5A, 6V Power MOSFET
Shutdown Current: 0.1μA
Over Temperature Protection
Over Voltage Protection
Adjustable Over Current Protection: 0.5A ~ 5A
Package: PSOP8
应用范围 返回TOP
Chargers
LCD Displays
Digital Cameras
Handheld Devices
Portable Products
技术规格书(产品PDF) 返回TOP
需要详细的PDF规格书请扫一扫微信联系我们,还可以获得免费样品以及技术支持!

产品封装图 返回TOP

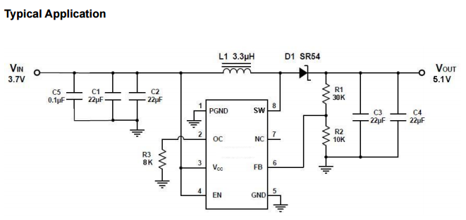
电路原理图 返回TOP
相关芯片选择指南 返回TOP 更多同类产品......
|
Boost DC/DC Converter |
|||||||||
|
Product |
Status |
Device Description |
VIN (min~max) |
VOUT |
IOUT |
IQ(typ) |
Vfb |
Frequency |
Pkg |
|
NEW |
5V/1A非同步升压/OC |
2.6~5.5V |
<6.5V |
1A |
260uA |
1.275V |
1MHZ |
SOT23-6 |
|
|
NEW |
V/2A非同步升压/OC |
2.6~5.5V |
<6.5V |
2A |
260uA |
1.275V |
1MHZ |
PSOP8 |
|
|
Active |
5V/2A非同步升压 |
2.5~6V |
<12V |
1.5/2.5A |
100uA |
0.6V |
1.2MHZ |
SOT23-6 PSOP8 |
|
|
Active |
5V/1.2A同步升压真关断 |
2.5~6V |
<12V |
1.2A |
100uA |
0.6V |
1MHZ |
PSOP8 |
|
|
Active |
2A(QC2.0)非同步升压 |
2.5~6V |
5V 9V |
2.2/1.8A |
200uA |
- |
1MHZ |
PSOP8 |
|
|
NEW |
5V/3A同步升压/智能识别 |
2.6~5.5V |
<5.5V |
3A |
190uA |
1.245V |
500KHZ |
PSOP8 |
|
|
NEW |
5V/3A同步升压 |
2.6~5.5V |
<5.5V |
3A |
190uA |
1.245V |
500KHZ |
PSOP8 |
|
◀ 上一篇:0.16Ω功率MOSFET的PWM电路使该调节器具有很高的功率效率CXSU63209电流模式升压DC-DC转换器
下一篇▶:输出2A电流1.2MHz的工作频率1.5A的输出电流CXSU63211高效率的电流模式升压变换器固定的工作频率效率高达90%
| 热门信息 |
|---|
| 最新信息 |
|---|
| 推荐信息 |
|---|
















