CXSD62382/3是一个内置功率MOSFET的单片降压开关模式稳压器。它在宽的输入电源范围内实现3A连续输出电流,具有良好的负载和线路调节。电流模式操作提供快速的瞬态响应,并简化回路稳定。故障状态保护包括逐周限流、输出短路保护和热关机
-
[ 产品资料下载 ]
目录
7.相关产品
产品概述 返回TOP
The CXSD62382/3 is a monolithic step-down switch mode regulator with a built in internal power MOSFET. It achieves 3A continuous output current over a wide input supply range with excellent load and line regulation. Current mode operation provides fast transient response and eases loop stabilization. Fault condition protection includes cycle-by-cycle current limiting, output short circuit protection and thermal shutdown. In shutdown mode the regulator draws 25μA of supply current. Programmable soft-start overwrites the internal soft-start for various requirement of output power up ramp and minimizes the inrush supply current at initial startup. The CXSD62382/3 requires a minimum number of readily available standard external components. It is available in a SOP-8 (FD) package.
产品特点 返回TOP
„ 3A Output Current
„ 0.15Ω Internal Power MOSFET Switch
„ Stable with Low ESR Output Ceramic Capacitors
„ Up to 95% Efficiency
„ 25μA Shutdown Mode
„ Fixed 380kHz Frequency
„ Thermal Shutdown
„ Cycle-by-Cycle Over Current Protection
„ Wide 4.75V to 20V Operating Input Range
„ Output Adjustable from 1.22V to 12V
„ Available in SOP-8 (FD) Package
应用范围 返回TOP
„ PC Monitors
„ DSL Modems
„ Distributed Power Systems
„ Pre-Regulator for Linear Regulators
技术规格书(产品PDF) 返回TOP
需要详细的PDF规格书请扫一扫微信联系我们,还可以获得免费样品以及技术支持!

产品封装图 返回TOP

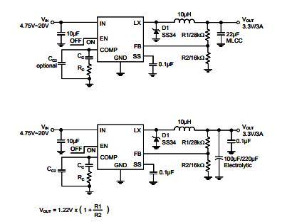
电路原理图 返回TOP
相关芯片选择指南 返回TOP 更多同类产品.....
|
Asynchronous Step Down Converter |
|||||||||
|
Part NO. |
Vin(V) min. |
Vin(V) max. |
IOUT (A) |
FSW (kHz) |
FB(V) |
Duty max(%) |
IQ (μA) |
Note |
Package |
|
4.5 |
24 |
1.5 |
1400 |
0.92 |
65 |
1300 |
BS, IN, LX,GND, FB, COMP, EN, SS |
SOP-8(FD) |
|
|
5.5 |
20 |
3 |
300 |
0.8 |
100 |
1000 |
FB, EN, NC, IN, NC, LX, GND, NC |
SOP-8 |
|
|
5 |
14 |
2 |
500 |
0.8 |
100 |
300 |
GND, IN, GND, FB, COMP, EN, LX, LX |
SOP-8 |
|
|
4.75 |
20 |
2 |
500 |
1.2 |
100 |
1000 |
IN, EN, COMP, FB, NC, GND, LX, NC |
SOP-8 |
|
|
4.75 |
20 |
3 |
500 |
1.2 |
100 |
1000 |
IN, EN, COMP, FB, NC, GND, LX, NC |
SOP-8(FD) |
|
|
4.75 |
20 |
2.5 |
500 |
0.8 |
100 |
1000 |
IN, EN, COMP, FB, NC, GND, LX, NC |
SOP-8 |
|
|
4.75 |
20 |
2 |
380 |
1.22 |
100 |
1000 |
NC, IN, LX, GND, FB, EN, SS |
SOP-8 |
|
|
4.75 |
20 |
2 |
380 |
0.92 |
100 |
1000 |
NC, IN, LX, GND, FB, COMP, EN, SS, NC*3IN, LX, GND, FB, COMP, EN, SS |
SOP-8/MSOP-10(FD) |
|
|
CXSD62382/3 |
4.75 |
20 |
3 |
380 |
1.22/0.92 |
100 |
1000 |
NC, IN, LX, GND, FB, COMP, EN, SS |
SOP-8(FD) |
|
3 |
5.5 |
2 |
ADJ |
0.8 |
100 |
2000 |
COMP, GND, EN, IN, LX*2, FQEQ, FB |
SOP-8 |
|
|
3 |
5.5 |
4 |
ADJ |
0.8 |
100 |
2000 |
COMP, GND, EN, IN, LX, LX, FQEQ, FB |
SOP-8(FD) |
|
|
CXSD62386/A |
4.5 |
24 |
2 |
380 |
1.22/0.92 |
90 |
1500 |
BS, IN, LX, GND, FB, COMP, EN, SS |
SOP-8/MSOP-10(FD) |
|
CXSD62387/A |
4.5 |
24 |
3 |
380 |
1.22/0.92 |
90 |
1500 |
BS, IN, LX, GND, FB, COMP, EN, SS |
SOP-(FD)/DIP-8/MSOP-10(FD) |
|
CXSD62388/A |
4.75 |
24 |
2 |
380 |
1.22/0.92 |
90 |
1500 |
SS/NC, BS, IN, LX, GND, FB, COMP, EN |
SOP-8 |
|
4.5 |
28 |
3 |
ADJ |
0.8 |
90 |
170 |
LX, EN, COMP, FB, GND, FREQ, IN, BS Dutymax = 1 - (TOFFmin * 900K) |
SOP-8(FD)/DIP-8/TDFN3X3-8 |
|
|
7 |
18 |
4 |
400 |
0.8 |
90 |
700 |
EN, BS, IN, LX, VCC, GND, FB, COMP |
SOP-8(FD) |
|
|
6.5 |
24 |
2 |
385 |
1.22/0.92 |
90 |
1500 |
BS, IN, LX, GND, FB, COMP, EN, SS |
SOP-8 |
|
|
4.5 |
28 |
3 |
380 |
1.22 |
90 |
1500 |
BS, IN, LX, GND, FB, COMP, EN, SS |
SOP-8(FD) |
|
◀ 上一篇:2A输出电流循环过电流保护0.18Ω内部功率MOSFET开关CXSD62381效率高达95%快速的瞬态响应
下一篇▶:2A输出电流150mΩ内部功率MOSFET开关CXSD62384降压开关模式稳压器效率高达95%
| 热门信息 |
|---|
| 最新信息 |
|---|
| 推荐信息 |
|---|















